更新時間:2024-08-26 20:45:01作者:佚名
回復“小白”領取雅思聽力/口語/閱讀/寫作資料
回復“真題”即可領取《劍1-19》真題
回復“口語英語預測”獲取最新的口語英語預測pdf
回復“題庫”即可領取5月至8月英語口語必答題庫
2024年天津市普通本科招生分數線475分,專科錄取分數線563分;
近年來2024天津高考分數段,隨著中國教育影響力的崛起,高考成績得到越來越多海外機構的認可,目前全球已有百余所大學承認高考成績,高考與留學不再是兩條截然相反的道路。
今天鬼鬼還整理了一份承認中國高考成績的部分海外大學名單以及其高考分數要求貝語網校,涵蓋了英國、澳大利亞、新西蘭、新加坡、中國香港、澳門等深受中國學生青睞的國家和地區,供大家參考~
香港
?
?
香港
?
?
香港大部分大學與內地985/211大學相當,地理優勢也很好,加上高考考生無需提供雅思等語言成績,是一個非常值得考慮的升學地點。
目前,香港已有15所大學向高考考生開放申請渠道,包括:
![]()
香港八所大學:香港大學、香港中文大學、香港科技大學、香港理工大學、香港城市大學、香港浸會大學、嶺南大學、香港教育大學。
其他大學:香港樹仁大學、香港城市大學、香港演藝學院、香港珠海學院、香港恒生大學、東華學院、香港高等教育科技學院。
其中,有3所高校納入內地高考2024天津高考分數段,分別是香港中文大學、香港城市大學和香港珠海學院。其余12所高校均為自主招生,高考考生可自行在高校官網報名。但無論采用哪種報名方式,學生只需在高考成績+英語成績方面達到目標學校的要求即可報名。
目前部分香港院校的分數要求如下:
澳門
?
?
中國澳門
?
?
中國澳門支持憑高考成績向以下大學提交自主入學申請,包括:澳門大學、澳門科技大學、澳門城市大學、澳門理工學院。
澳門學校自主招生,不占用內地統招報名表,不影響學生報考內地高校,即考生可同時被內地高校和澳門高校錄取(但最終只能選擇其中一所)。
目前中國澳門部分高校的分數要求如下:

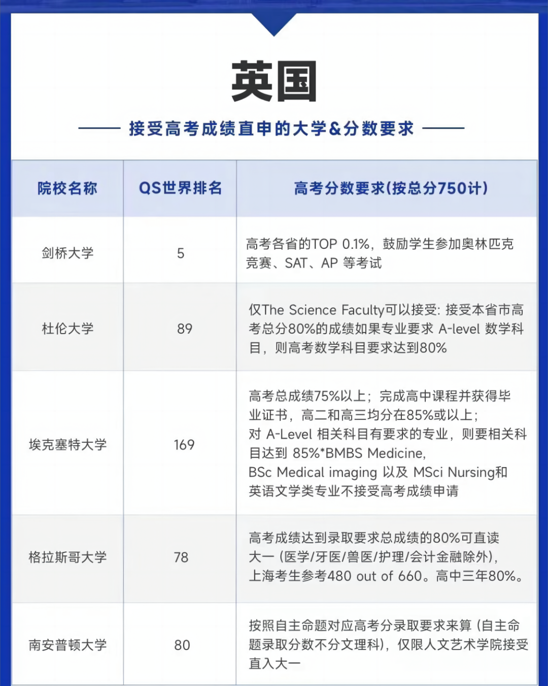
英國
?
?
英國
?
?
近年來,英國已超越美國成為中國學生最青睞的留學目的國,越來越多的英國大學開始接受以中國高考成績申請本科學習。
據不完全統計,目前英國共有50多所大學接受中國高考成績,包括劍橋大學、杜倫大學、埃克塞特大學、格拉斯哥大學、南安普頓大學、思克萊德大學、阿伯丁大學、伯明翰大學、謝菲爾德大學、利茲大學等。
圖片來源:劍橋大學微博
目前接受高考直接申請的英國大學及分數要求如下:

上下滑動即可查看
澳大利亞
?
?
澳大利亞
?
?
目前澳洲很多大學都接受高考成績,澳洲八大主要大學中,除墨爾本大學外,澳洲國立大學、悉尼大學、新南威爾士大學、昆士蘭大學、莫納什大學、西澳大學、阿德萊德大學均接受高考成績申請!
目前,部分澳大利亞高校接受高考成績直報,其分數要求如下:
新西蘭

?
?
新西蘭
?
?
新西蘭是中國以外第一個全新西蘭公立大學承認中國高考成績的國家!而且新西蘭八所大學全部都是公立大學!
其中包括奧克蘭大學、奧塔哥大學、維多利亞大學、坎特伯雷大學、梅西大學、懷卡托大學、林肯大學和奧克蘭理工大學。它們都接受高考成績的本科課程申請!
目前,新西蘭接受高考成績直接申請的大學及分數要求如下:
新加坡
?
?
新加坡
?
?
中國學生憑高考成績可以申請新加坡的6所公立大學,包括:新加坡國立大學、南洋理工大學、新加坡管理大學、新加坡科技設計大學、新加坡理工學院、新加坡新躍社科大學。
目前,新加坡接受高考成績直接申請的院校及分數要求如下:
馬來西亞
?
?
馬來西亞
?
?
除了以上提到的國家和地區外,通過中國高考成績可以申請的知名大學還有很多,比如愛爾蘭的都柏林大學、圣三一學院等,在最新的QS世界大學排名中均有不俗的表現。
因此對于高考成績不錯的中國高考考生來說,也可以嘗試“兩條腿走路”,讓自己的高考成績“一舉多得”,開拓人生更多的可能!
好了,今天的分享就到這里,鬼鬼祝愿各位粉絲們在未來的高考中都能考上自己理想的學校。