更新時間:2024-08-31 08:28:25作者:佚名
01
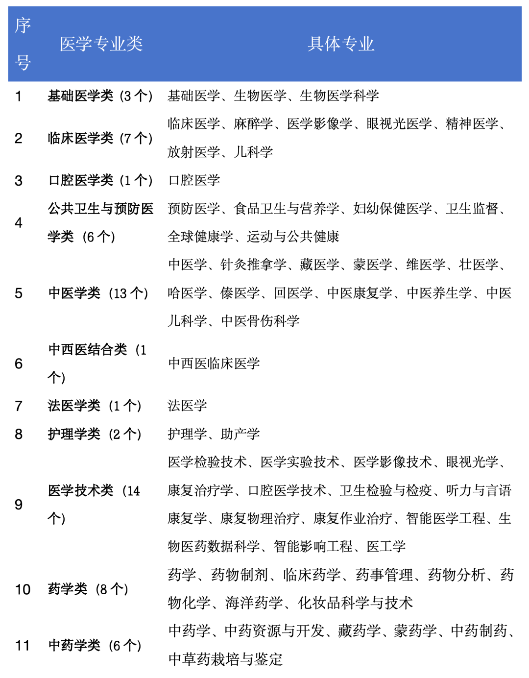
醫學專業有哪些?
根據教育部公布的《普通高等學校本科專業目錄(2023年版)》,醫學專業共有以下11個專業類別、62個本科專業:
02
行醫需要什么?
根據《執業醫師法》、《醫師資格考試暫行辦法》(原衛生部令第4號)、《具有傳統醫學專門知識的醫師資格考試辦法》(原衛生部令第52號)、《醫療機構管理條例》和《醫療機構管理條例實施細則》等規定,醫療、預防、保健機構的執業人員必須取得執業醫師證書,方可行醫。
什么是醫師資格證?《醫師資格證》又叫執業醫師資格證,封面是紅色的。取得醫師資格證的條件是通過全國統一的執業醫師(含助理醫師)資格考試。考試合格后,取得《醫師資格證》;由衛生部統一頒發,在醫療技術上具有公認性;該證永久有效。
執業醫師資格證書是我國執業醫師必須取得的職業資格證明,也是判定醫師是否具備獨立從事醫療工作資格的重要標志。未取得執業醫師資格證書的所謂“醫師”,在《醫師法》中被視為“非法行醫”。
什么是“執業醫師執照”?“執業醫師執照”是由地方衛生局頒發的,封面是綠色的,表明你被允許在某家醫院行醫,并明確了行醫范圍。這是行政認可。如果你在行醫過程中犯了任何錯誤,你的執照可能會被吊銷。如果你換醫院行醫,你必須更新你的執照。
醫生必須先參加醫師資格考試,取得醫師資格證書才可以行醫,然后持醫師資格證書到所在醫院的衛生局注冊,取得執業醫師證書,取得兩證后才有資格行醫。
03
所有醫學專業都可以申請執業醫師證書嗎?
不行!只有4大類22個專業可以考取執業醫師資格證(成為醫生)!
1.臨床(7個):臨床醫學、麻醉學、醫學影像學、眼視光學、精神病學、放射學、兒科學。這7個專業都可以報考臨床醫師資格證,也就是我們常說的西醫。
2.口腔醫學(1名):口腔醫學專業。本專業可申請口腔執業醫師資格證書。
3.公共衛生(2個):預防醫學、婦幼保健醫學。這兩個專業可以報考公共衛生師資格證。(注:預防醫學可以進疾病預防控制中心等,婦幼保健醫學可以進婦幼保健院等)
4、中醫(11個):中醫學、針灸推拿、藏醫、蒙醫、維吾爾醫、壯醫、哈薩克醫、傣醫、回醫、中醫兒科、中醫骨傷科。11個專業均可報考中醫師執業證書!(注:中醫師執業證書包含:中醫學、民族醫學、中西醫結合。其中民族醫學包含藏醫、蒙醫、維吾爾醫、壯醫、哈薩克醫、傣醫、回醫。)
5.中西醫結合(1個):中西醫結合臨床醫學,結合中西醫技術預防、診斷和治療疾病,以中醫藥為主。本專業可申請中西醫結合執業醫師資格證書!
總結:醫學專業共有62個本科專業,其中五年制專業中只有27個授予醫學學士學位(其他專業授予理學或工學學位),但基礎醫學、中醫康復、中醫養生、衛生監督、法醫學等5個專業雖然授予醫學學士學位,但不能用于申請執業醫師資格證書,其余22個授予醫學學士學位的專業均可以申請執業醫師資格證書。

04
可讀博士的熱門專業解析
醫學成像
就是看片子,出診斷報告的醫生,實用性很強,就業門檻也不算太高,工作比較輕松,比較適合女生。不過報考的時候一定不要和醫學影像技術混淆。
麻醉學
目前麻醉醫生缺口很大,所以學歷要求比臨床醫生低,本科畢業生就業不成問題,但比臨床醫生難一些。
牙科
收入高中西醫臨床醫學中西醫臨床醫學,本科畢業也能找到工作,但是報考的時候分數線確實很高
臨床醫學
報考人數最多,幾乎所有醫學科目都接受報考,但學歷要求極高,培訓周期長,工作非常辛苦。
驗光
治眼病的醫生工作量小,收入高,但要想找工作,只有取得碩士、博士學位才??能進三級醫院。
精神病學
我接觸的病人比較特殊,有的很兇悍,很多學生不愿意去,所以分數要求低,考研也比熱門專業容易,整體工作強度不大。
放射醫學
利用放射線診治疾病,有輕微輻射,女生慎重選擇,男生可以考慮。
兒科
要有耐心,溝通不好容易引起醫患矛盾,分數比較低,供不應求,一般碩士可以進省級三甲醫院。
中藥
如果想去三級醫院工作,必須有博士學位以上,只能參加中醫師資格考試,如果不能參加西醫執業醫師資格考試,就業前景會小很多。但如果你來自中醫世家,那就另當別論了。
10
針灸和按摩
競爭少,學歷門檻低一點,如果想進知名三甲醫院,需要碩士以上學歷,有機會也可以自己開診所
05
如何區分不同的醫學教育體系?
很多考生和家長在填寫高考報名表時,會看到一些高校的招生專業寫著類似的字樣:臨床醫學(五年制)、中醫學(5+3一體化)、口腔醫學(八年制)等。這些都是不同的招生方式,未來大學的培養方案也會有所不同。
1.五年制:
“五年制”醫學培養模式是我國醫學院校最為常見的模式,一般為三年半的基礎臨床課程學習、半年實習和一年臨床實踐,畢業后授予臨床醫學學士學位,學生可選擇是否繼續深造。
優點:1、可以進入更好的學校讀研究生;
2、未來的發展方向更多,比如考研、出國留學、加入藥企,甚至轉行。
缺點:計劃繼續升學的學生將面臨較大的學習壓力。
適合學生:1、打算考研進入更好學校的學生;
2. 我還沒有決定是從事臨床實踐還是科學研究。
2.5+3整合:
就是5年本科加3年研究生,中間不用考研。研究生最后3年是專業碩士,和普通培訓是平行的,學生輪流到醫院各個科室實習。5年后,拿到本科畢業證和學士學位;再過3年,拿到行醫執照、普通培訓證書、研究生畢業證、碩士學位,就可以直接當醫生了。
本碩連讀的優勢:
1.更加穩定,無需考研,可以將更多的精力投入到臨床實踐中;2.畢業時四證合一(畢業證、學位證、醫師培訓證、醫師執照)。
缺點:1.流動性差,最好能考到自己想工作的城市;2.比較偏臨床,科研方面沒什么優勢。
適合人群:1.立志從事臨床研究;2.追求穩定,決心在報考城市工作。
3.八年制:學制八年,為“本碩連讀”制,學制中不設間隔。學生完成各階段學習,經考核合格,頒發本科、博士學位證書。符合學位授予條件者,授予醫學學士學位、醫學博士學位。
本碩項目的優勢:1、國內頂尖醫學院一般都是八年制,而且八年制會優先培養,學生能得到更好的教育資源;2、節省了考研、考博士的時間,學生能在最短的時間內獲得最高的學歷;3、能通過八年制的學生可以說是學術大師,接下來八年的學習氛圍肯定不會差。
缺點:1.時間短,科研和臨床都不足,很多方面達不到一個博士生科研和臨床的標準;2.容易被分成兩個層次,有的人很優秀,有的人就沒那么優秀;3.學醫要八年,戰線有點長,醫學不堅定的人容易自我懷疑;4.完成時間短,實踐前期無法獨立。
適合學生:1. 須具有較高的絕對分數;2. 須對醫學有堅定的理想和抱負。
06
不同教育體系的醫學畢業生要多少年才能成為醫生?
5年制+3年正規培訓=8年(畢業一年后參加醫師執照考試,正規培訓三年后取得醫師執照)。
5年制+3年專業碩士=8年(畢業時同時獲得畢業證、學位證、行醫執照、正規培訓證書)。
5年+3年學術型碩士+3年本科培訓=11年(學術型碩士更偏向于科學研究,畢業后必須經過三年本科培訓才能獲得本科培訓證書)。
5年+3年專業碩士+3年學術博士=11年(專業碩士偏重臨床,學術博士彌補科研方面的不足)。
5年+3年專業碩士+3年專業博士=11年(偏向臨床,缺乏科學研究)。
5年+學術型碩士3年+學術型博士3年(或碩士、博士連續5年)+本科3年=13、14年(科研有優勢,學術型碩士不能參加專業博士考試)。
8年的體系+3年的正規訓練=11年。
眾所周知,醫學以嚴謹著稱,醫學生的學習時長、學習強度是普通學生難以想象的。而且三級醫院的招聘門檻也很高,辦公室里的很多醫生都是博士生。所以考研、讀博士是常態,尤其是臨床醫學專業。同學們要根據自身情況、家庭情況,做出現實的選擇,這樣才能避免矛盾沖突貝語網校,減少學習困難,更有利于專業知識的學習和學歷的提高。
07
無法取得執業醫師資格證書(不能當醫生)的專業人員該怎么辦?
1. 基礎醫學:做醫學研究的,研究人為什么會得這種病?藥物在人體內如何起作用?他們主要研究生物學,如果做醫學,還要學解剖學。最適合他們的職業是成為科學家。
但是這個專業不能考醫師證,將來也不能當醫生,但是理論上可以“指導”醫生治病啊!
2. 藥學與中醫:學什么藥?適合什么人學?能治什么病?
我以后主要會從事藥房的工作,藥房專業主要是學西藥的,中醫專業就是研究中醫的。
但是這里的醫學專業和化學工程、制藥工程不一樣,化學工程、制藥工程是利用各種原料和化學工藝來生產藥品,工程師一般在制藥廠工作。
別小看藥房,藥房主任,醫院里的藥劑科主任,都是很賺錢的職位!一般只有醫院領導的親信才能擔當這些職位!
3、法醫:這個可以考,但是考的是專家證,將來是法醫鑒定。你在新聞里看到的親子鑒定、法醫鑒定,或者去案發現場勘察的,都是法醫。
但顯然他們不是治病的,開設這個專業的學校很少,每年錄取的學生也很少,以后進入體制內還是比較容易的,不過需要一定的勇氣。
4、醫學技術:比如醫學檢驗技術,醫院里的血液、尿液的檢驗都出自這個專業。還有醫學影像技術(操作影像設備)、口腔醫學技術(制作假牙等)、驗光(驗光師)等。
這些專業基本都是理學學士學位,不用考醫師執照,醫院也會有需求,但是招生數量比臨床專業少很多。
因為你是做檢驗的,臨床醫學考研有個方向叫臨床檢驗診斷,有個專業叫醫學影像學是做影像學的,別人可以考醫師執照,你卻不可以!
4.護理:護理專業。護理的招聘門檻比較低,本科學歷就可以了。對于普通家庭的女孩來說,是非常適合的醫學專業。雖然需要三班倒,升職空間也不大,但就業機會多。現在護理專業單獨有一個專業叫助產,一般只招女生。護理這個專業污名化嚴重,有人覺得好,有人覺得不好,看個人選擇。
08
醫學院推薦
醫學院比較多,那么如何選擇學校呢?下面根據各醫院的實力以及網上的評價和名單,將醫學院大致分為6類。
第一類是新四大中醫學院:北京協和醫學院、北京大學醫學部、上海交通大學醫學院、復旦大學醫學院。其中有兩點值得注意,第一,協和醫學院一直是中醫的最高殿堂,地位難以撼動;第二,隨著這四所醫學院的生源質量逐漸提高,實力也在不斷增強,如今已經成為了國內最好的四所醫學院。
第二類是中國的老牌醫學院:四川大學華西醫學院、中南大學、湘雅醫學院、華中科技大學、同濟醫學院、山東大學齊魯醫學院、中山大學醫學院等。這些老牌醫學院實力雄厚,社會認可度高,而且近幾年浙江大學醫學院發展也相當不錯,實力和知名度提升很快。
第三類是中國四大軍醫大學:廣州的第一軍醫大學(現南方醫科大學)、西安的空軍軍醫大學(第四軍醫大學)、上海的海軍軍醫大學(第二軍醫大學)、重慶的陸軍軍醫大學(第三軍醫大學)。值得注意的是,除了南方醫科大學外,其余三所都是軍校。同時,南方醫科大學是目前最好的獨立醫學院。
第四類是獨立設置的醫學院校:如首都醫科大學、南京醫科大學、天津醫科大學、中國醫科大學、溫州醫科大學等。值得注意的是,有些高校雖然不是985、211背景,但錄取分數線特別是臨床醫學專業分數線并不低,有的甚至超過了985院校。
第五類是“雙一流”大學的醫學院:在目前的“雙一流”大學建設中,大部分高校都建立了自己的醫學院,這些醫學院是通過與其他地方醫學院合并或者聯合共建的方式完成的,他們的學生質量還是很好的,值得考慮。
第六類是省屬重點大學的醫學院或中醫學院:該類學校的選拔范圍更加多樣,幾乎每個省都有自己的省屬醫學院。從招生名額的性價比來看,可以給更多有志成為醫生的考生進入醫療行業、接受專業醫學高等教育的機會。
![]()
09
具體專業院校推薦
1.臨床醫學:
上海交通大學、浙江大學醫學院、中國協和醫學院、復旦大學、北京大學、首都醫科大學、華中科技大學、中南大學、中山大學、四川大學、中國醫科大學、哈爾濱醫科大學、南京醫科大學、山東大學、重慶醫科大學、第二軍醫大學、第四軍醫大學等。
2.口腔科:
首先我推薦四川大學、北京大學、第四軍醫大學、上海交通大學、南京醫科大學、武漢大學、中山大學、首都醫科大學、中國醫科大學、浙江大學醫學院、山東大學、天津醫科大學、吉林大學、哈爾濱醫科大學等。
3.中醫:
北京中醫藥大學、上海中醫藥大學、南京中醫藥大學、天津中醫藥大學、廣州中醫藥大學、黑龍江中醫藥大學、成都中醫藥大學、遼寧中醫藥大學、浙江中醫藥大學、山東中醫藥大學、湖南中醫藥大學、長春中醫藥大學、安徽中醫藥大學、福建中醫藥大學等。
4.中西醫結合:
北京中醫藥大學、上海中醫藥大學、復旦大學、南京中醫藥大學、廣州中醫藥大學、天津中醫藥大學、大連醫科大學、遼寧中醫藥大學、四川大學、南方醫科大學、北京大學、黑龍江中醫藥大學、福建中醫藥大學、華中科技大學、成都中醫藥大學、第二軍醫大學等。
5.公共衛生和預防醫學:
南京醫科大學、華中科技大學、北京大學、哈爾濱醫科大學、復旦大學、首都醫科大學、中山大學、南方醫科大學、第二軍醫大學、第四軍醫大學等。
醫學專業分數線普遍較高,請根據自身情況合理選擇。
益陽輔導中心:請掃描下方二維碼
如有升學疑問,請掃描二維碼進行咨詢!!